cass软件站 > 资讯 > 软件教程 > C4D怎么使用生成器立体模型

C4D怎么使用生成器立体模型

  • 作者:佚名
  • 来源:cass软件站
  • 时间:2026-03-26

  C4D怎么使用生成器立体模型呢?很多小伙伴对于如何使用生成器立体模型,还不是很清楚。这里为大家带来详细的使用教程分享,快一起来看看下面的介绍吧!


C4D怎么使用生成器立体模型

  1、样条分类







  2、新建两个样条







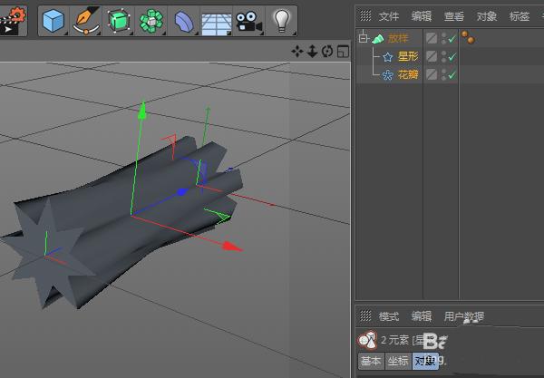
  3、添加生成器-放样







  4、将两个样条都放在放样的子级







  5、再新建一个样条,与其他样条同级放置后,可看出,放样生成器的基本特性;